识货上买的鞋在莆田发货 第一课:我为什么不建议购买市售护肤产品
温馨提示:如果下面内容出现其他商家的联系方式请不要加更不要交易,因为内容是网络收集整理的,只有这个微信号:1064879863才是我们的哦(微信名叫货源通),请注意防骗!
在回答皮肤问题和接受咨询时,我从来不推荐市售的护肤产品,最大的原因是:
我!不!信!任!它!们!
为什么不信任市售护肤品呢?
这得从市售护肤品的成分表说起。
======我是直达电梯,下行请扶好======
市售护肤品的成分表里面藏着很多秘密,学会看成分表能避免因护肤品而产生的皮肤问题。
但是,市售护肤品里含有太多添加剂,这些添加剂会给皮肤带来严重负担。即便是奢华产品,从成分分析,不仅没有宣传的那般功效,更可能会给皮肤带来其它问题。
重要提示:我的文章不接受知乎转载,并已委托维权骑士为文章进行维权,不便之处请谅解,谢了!
如有其他媒体平台希望转载我的文章,请和我本人联系获得授权,否则,我会拿起法律武器进行维权,谢谢!
======我是直达电梯,已到站,请走好======
我曾经也认为,只要是大品牌的护肤品一定没问题,所以也会跟风购买一些大牌护肤品,LA MER、ELIZABETH ARDEN、ESTEE LAUDER、LA PRAIRIE、SISLEY这些大牌的明星产品都用过,但是衰老还是一天天来临,直到2010年我突然发现,自己变得好老,看上去像40多岁的女人。也许是心情影响了相貌,也许是护肤产品并没有达到宣传的效果。从那时候,我一边告诫自己要开心,生气是对自己的惩罚;一边开始关注护肤品的成分。在分析了这些成分的功能后,我发现,其实很多明星产品真的没有宣传的那样奢华,而且也并不如宣传的那般功效。
亲买护肤品会不会看成分表呢?有的亲一定说看了也看不懂,索性不看了,就只听导购的介绍。我不管买什么,都会第一时间看成分表,不管是食品、药品还是护肤品,因为成分表里藏着大秘密。朋友们常说我有强迫症,经常站在超市货架前反反复复比较几款商品的成分。比如饮料,我第一时间关注的是成分表里的热量栏,饮料的热量几乎全部来自于糖分,所以热量高糖分必然高,糖不但让我们长胖,也会让我们的皮肤产生糖化反应而加速衰老。
如何看护肤品的成分表呢?
随手百度了几个护肤品的瓶身图片,为了避嫌,我不会告诉亲这些都是什么产品。
产品A:

产品B:

产品C:

亲说有英文的怎么破?咱不是有万能的度娘吗?
护肤品的成分主要分为以下3类:水、活性成份(或功效成份如维生素、动植物提取物等)、添加剂(乳化剂、防腐剂、香精香料色素等)。活性成份就是这个护肤品的功效所在,所以含量越高越好。护肤品包装上的成份表是以百分含量递减为序的方式进行排列,越排在前面的成份,其含量越高。A、B、C的成分表中,排在第一位的都是“水”,水是大多数化妆品中最常使用的溶剂,在许多情况下是含量最多的成分,所以它一般在成分列表靠前的位置。而防腐剂、香精、色素,一般对皮肤的刺激性比较大,所以用量较小,一般在表的末尾。
我给大家分析一下A、B、C成分中除去水的前4项,一般前5项已经占据护肤品成分的大部分。
产品A
聚乙二醇-8:聚乙二醇类具有从大气中吸收并保存水分的能力,可用作湿润剂,能够使皮肤润湿、柔软、有愉快的用后感,而且聚乙二醇类成本低,所以除了水和油之外,没有任何成分像聚乙二醇类一样被广泛使用了。
然而,聚乙二醇在护肤品中的出现会完全与期望相背。首先,聚乙二醇对于某些人来说是非常强烈的致敏成分,所以尽量避免。其次,聚乙二醇可以降低皮肤角质层的胀大,角质层细胞胀大皮肤的屏障结构才牢固。第三,聚乙二醇在紫外光和微量金属存在下会形成高活性的氢过氧化物,而这种氢过氧化物会加重痤疮的产生,而且加速皮肤老化。第四,皮肤上聚乙二醇类不可降解,在皮肤的清洁过程中聚乙二醇会导致皮脂膜的丢失,长期使用会导致皮肤不耐受和过敏,尤其会降低皮炎患者的自我恢复能力。
脯氨酸:脯氨酸是身体生产胶原蛋白和软骨所需的氨基酸,能强化角质功能,使肌肤自身具有保湿能力,减缓皮肤的醣化反应,有效保护胶原蛋白及弹力纤维,维持肌肤弹力紧实,有效对抗自由基的侵袭,有助于减少紫外线暴露和正常老化造成的皮肤下垂和起皱。在护肤品中常用来作为抗静电剂、保湿剂。
卡波姆:卡波姆是护肤品的乳液、面霜中广泛使用的增稠剂和乳化剂,然而,卡波姆形成凝胶需添加中和剂,如:氢氧化纳、氢氧化钾或有机胺类(如:三乙醇胺、胺基甲基丙醇)。
三乙醇胺:三乙醇胺是一种有机化合物,可以调节皮肤酸碱平衡,是一种已知的会对人体免疫和呼吸系统造成破坏的毒剂,皮肤长期或反复接触会导致发炎、红肿、疼痛,眼睛接触的话会造成严重刺伤、发炎以及角膜损伤等。虽然三乙醇胺在化妆品中含量较少,但却容易与脂肪酸作用产生皂化反应(即油脂的水解),所以要尽量避免长期接触。
产品B
甘油:甘油也叫丙三醇,和丁二醇一样是多元醇类,具有很强的吸水性。由于价格低廉,几乎所有的保湿类护肤品中都含有甘油,护肤品常常用它吸附空气中的水分,来为皮肤补水。但是甘油不具备动态保湿能力,所以一般在气候非常干燥的地方,它反而会吸取皮肤中的水分,令皮肤脱水。
丁二醇:丁二醇可以和水自然相溶,带有锁水作用,所以在护肤品中常做为保湿剂、溶剂、香料保留剂等使用。丁二醇有一特性:当空气含水量小时丁二醇的保湿作用会增强,而当空气含水量大时保湿性反而会相对减弱。相比其它种类的多元醇,丁二醇附有相对稳定的保湿作用,因此被视为调节湿润度较适合的成分。但是,由于丁二醇是小分子保湿成分,只能将水分停留在皮肤浅层的角质层中,所以比起甘油,丁二醇抓水比例小黏稠性较低,也因此有清爽保湿效果。在动物和人体的临床试验中,丁二醇对眼黏膜和口腔粘膜均无刺激,是安全性比较高的成分。
聚二甲基硅氧烷:聚二甲基硅氧烷就是人们俗称的“硅油”,曾经因为含有此成分的洗发水会堵住毛囊使头发干枯受损甚至脱发而广受瞩目。聚二甲基硅氧烷对皮肤的渗透性非常好,护肤品涂抹在皮肤上的顺滑清爽感受,通常都是因为添加该原料的缘故,原料本身对于增加皮肤的柔软性也有不错的效果。所以,从海蓝之谜到雅诗兰黛,从赫莲娜到兰蔻,每个成名的品牌的成分表上,是除了水之外最大比重的成分。但是,聚二甲基硅氧烷制成品残留八甲基环四硅氧烷,会干扰内分泌系统和生育能力,而且会在体内富集,所以备孕和怀孕的姐妹还是尽量避免吧。
甲基葡糖醇聚醚:甲基葡糖醇聚醚是护肤品中常用的界面活性剂,成份浓度低于1%是比较安全的,但是当皮肤受伤、发炎、起疹、角质偏薄时,可能会造成刺痛、发痒现象。产品B中甲基葡糖醇聚醚的排位这么靠前,如果低于1%,后面的成分几乎可以忽略不计,不知道还有什么功效。
产品C
Glycerin 就是甘油。
Cyclohexasiloxane:Cyclohexasiloxane环己硅氧烷,是“聚二甲基硅氧烷”的延伸物,都是柔顺剂作用的柔润剂、溶剂、防水剂,环己硅氧烷是挥发性硅油,能降低表面张力,使产品清爽好涂抹,不黏腻。环己硅氧烷和八甲基环四硅氧烷一样会干扰内分泌系统和生育能力。
Squalane:squalane 角鲨烷,肌肤柔润剂、保湿剂(增脂剂),具有较佳的抗氧化能力,并拥有凝结点低、熔点高的特性,可视为皮肤的润滑油,特别适合于寒冷的天气中使用,能补充皮肤天然皮脂,有效形成天然保护膜,帮助肌肤与皮脂间的平衡。角鲨烷能抑制皮肤脂质的过氧化,能有效渗透入肌肤,促进皮肤基底细胞的增殖,对延缓皮肤老化,改善并消除黄褐斑均有明显的生理效果。角鲨烷还可使皮肤毛孔张开,促进血液微循环,增进细胞的新陈代谢,帮助修复破损细胞。
BIS-PEG-18 Methyl Ether Dimethyl Silane:BIS-PEG-18 Methyl Ether Dimethyl Silane 双-PEG-18甲基醚二甲基硅烷,是聚二甲基硅氧烷的一种。
A、B、C的成分孰优孰劣呢?
除了水,产品A成分表前5项中脯氧酸是功效成分,有强化角质的作用,但是含量更高的聚乙二醇-8却会让角质受损;产品B的前5项仅有甘油和丁二醇有保湿功效,而甲基葡糖醇聚醚有较强的刺激性;产品C中含有角鲨烷,对皮肤有保护和修复作用,其它成分的安全性也较高。如果仅从前5项成份进行考虑护肤品的功效,C应该是比较好的选择。
但是护肤品的成分一般都非常丰富,而且每个成分的功效对不同的皮肤也有不同的适用性。比方说SK-II神仙水的主要成份PITERA,该成分是制作清酒的酵母菌代谢物,富含氨基酸、维生素、矿物元素及糖类黏液质,抗衰老、滋养以及补水都是很好的选择,但是酵母类成分会加速角质细胞剥离的作用,角质层受损皮肤会干燥、敏感、泛红(姐将陆续介绍皮肤结构和皮肤问题),所以如果亲的皮肤很薄、非常干燥或敏感、皮肤有损伤,神仙水就不是最佳选择。
所以亲,如果护肤品的成分表太长,可以只看前面几个成分是否合适,后面的成分含量相对较少,功效和刺激也相对较小。
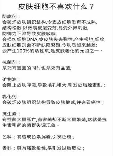
为什么我不信任这些护肤品呢?
是因为里面含有太多的成分是皮肤细胞不喜欢的。
除了激素、铅汞重金属外,还有防腐剂、抗菌剂、矿物油、乳化剂、抗生素、色料、香料这些添加剂。

我会另行著文解释为什么皮肤不喜欢这些成分的原因。(扩展阅读 第七课:皮肤不喜欢什么(一)激素和重金属、第九课:皮肤不喜欢什么(二)防腐剂和表面活性剂)
亲,如果皮肤处在健康状态,结构完整、功能完善、代谢正常,护肤品里的添加剂对皮肤的伤害可能不会很明显,因为皮肤能够把大部分的毒素代谢出去。但是,如果皮肤处在不健康的状态,比如皮肤敏感、长痘、皮脂膜受损、角质层很薄等等,这些添加剂就不能被皮肤代谢而会在皮肤上沉积下来,从而造成更加严重的皮肤问题。(扩展阅读 第十课:说说敏感之二敏感和排毒)
有的亲会想,不是所有的护肤品都有这些问题吧。
的确,不是所有护肤品都有这些问题,但是在零售市场上大量供货的护肤品都或多或少有这些问题。而且护肤品对皮肤的影响不仅是这些添加剂带来的,也跟成分中那些看上去很天然的成分有关,有些护肤品需要在专业指导下才能使用。
姐再给大家看看几个奢华的明星产品的几个成分表来解释一下。
产品E 一款奢华精华
成分:水;比菲德氏菌(二裂酵母发酵产物溶孢物)加强皮肤角质层代谢;甲基葡糖醇聚醚-20:表活性剂,浓度低于1%较温和,但是排在第三位,浓度应该高于1%,皮肤有损伤、角质层薄、敏感皮肤可能会有刺痛感;聚乙二醇-75:溶剂;丁二醇;甲基醚二甲基硅烷:保湿剂、活性辅助剂;甘油聚醚-26:保湿剂、分散剂;可乐果萃取;角鲨烷;RNA钠,修复;透明质酸;维A酯:抗老化,孕妇慎用;酯化维E;红没药醇:抗敏消炎;VB5:柔软剂保湿剂;氢化卵磷脂:乳化剂;油醇聚醚-3:乳化剂,容易致敏;油醇聚醚-5:乳化剂;洋甘菊萃取;咖啡因;胆甾醇聚醚-24:乳化剂;鲸蜡醇聚醚-24:乳化剂、表面活性剂;黄原胶;卡波姆:稠化剂;4-甲氧基肉桂酸-2-乙基己基酯:UVB防护成份;丁羟甲苯:抗氧化剂、防腐剂,容易致敏;EDTA-三钠:螯合剂、防腐剂;benzyl alcohol/ phenexyethanol/ methylparaben:防腐剂;yellow 5:色素
E产品排在第二位的比菲德氏菌和SK-II神仙水的主要成份PITERA很类似,有加速角质代谢的功效,如果基底细胞不健康,或者代谢速度缓慢,会导致角质层变薄。排位第三的成分有刺激性,在护肤品中的添加量不得超过1%,如果浓度低于1%,后面的有效成分到底有多少?该配方有保湿、修复、抗敏、抗衰的功效,但是究竟有作用的成分有多少呢?
产品F 一款号称无添加的精华产品
成分:丁二醇:溶剂、保湿剂;酒精;甘草酸钾:镇静消炎、抗敏;硫磺:抗静电;黄蘖树皮提取;茶叶提取、欧芹提取;蓝桉叶油:香料;樟脑;卡波姆钾;黄原胶;聚山梨醇酯-80;祛痘精华露。
F产品号称无添加,但是添加了大量的酒精来替代防腐剂,酒精会造成皮肤干燥,也会分解皮肤上的油脂,破坏皮脂膜。硫磺有杀菌止痒、缓解油性的功效,但是也会造成皮肤干燥。虽然添加了保湿成分,但是到底有多大改善?姐不得而知。
产品G 一款奢华面霜
成分:藻提取;矿物油:溶剂,有引起过敏和致痘的风险,皮肤有损伤或者敏感皮肤慎用;凡士林:油性滋润,对皮肤的刺激性较小,但是有致痘风险;甘油;异十六烷:溶剂\柔润剂,杀死有害菌的同时也会杀死有益菌,降低皮肤抵抗能力;墨西哥青柠:可以减少色斑,紧肤润肤,抗肌肤老化等功效;微晶蜡:乳化安定剂、稠化剂,由矿物蜡所制;羊毛脂醇:抗静电\柔润剂\乳化剂,是比较传统的油包水的乳化剂,使用肤感不佳;芝麻油:香料\油性滋润;蓝桉叶油:香料;硫酸镁;芝麻;紫花苜蓿;向日葵,:柔润剂;杏仁:保湿;葡糖酸钠、葡糖酸钾、葡糖酸铜、葡糖酸钙、葡糖酸镁、葡糖酸锌;石蜡;生育酚琥珀酸酯;维他命B3:抗氧化\美白;β胡萝蔔素:色料\抗氧化;油酸癸酯:溶剂\合成酯\柔润剂;二硬脂酸铝;辛基十二烷醇:溶剂\香料\乳化剂;柠檬酸:酸碱调节;维生素B12;硬脂酸镁:色料;维生素原B5:抗静电\保湿;柠檬油精、香叶醇、芳樟醇、羟基香茅醛、香茅醇、柠檬醛:香料;水杨酸苄酯:防晒;甲基氯异塞唑晽酮、甲基异噻唑啉酮:防腐剂;变性酒精:溶剂;香料
G产品的成分表里竟然没有水,确实令人惊讶,应该是从海藻提取物中引入的水分。它的油脂成分主要由矿物油、矿脂、微晶蜡、石蜡组成,不能被人体吸收,容易致痘。由于没有直接含有水,所以产品G的防腐要求很低,所以添加的防腐剂很少,但是甲基氯异噻唑啉酮和甲基异噻唑啉酮的刺激性极强。同时,它还至少含有7种化学香精成分,可能会引起过敏。但是,鉴于海藻萃取物的含量很可观,产品的功效性应该很强。
这3个是亲们长草不已的产品,通过分析,亲不难发现,这3个产品并不是适合所有人,而且也必须要有一定的条件才可以使用。
产品E,如果亲的皮肤角质层非常肥厚,需要定期去角质,那恭喜亲,用了这个产品,就可以节省去角质产品了,而且因为加速角质脱落,皮肤会看上去更加透亮和白皙。但是,如果长期使用,角质层不能得到补充和恢复,亲的皮肤就离干燥、敏感不远了。(扩展阅读 第三课:皮肤的干燥)
产品F,亲如果使用这个产品,那在后续必须补充大量的水分和油脂,否则皮肤就会即缺水又却油,那会导致2种结果:大干皮或大油皮。大干皮或许亲能理解,为什么会变成大油皮呢?因为如果皮脂腺功能正常,皮肤就会自我调节,如果皮肤太干,皮脂腺就会受到刺激,加速分解皮脂,于是就会变成外油内干的皮肤。(扩展阅读 第六课:从洗脸开始谈谈皮脂膜)
产品G,只适合秋冬干燥的季节和干性或中性皮肤使用,敏感或长痘的皮肤容易加重皮肤负担。(扩展阅读 第五课:痘痘,我代表月亮消灭你)
我很庆幸,为什么呢?在年轻的时候使用过E,确实也觉得很不错,现在知道原来是去角质的功效,幸好在开始步入衰老的时候,我转向了其它产品。
而我在皮肤变得干燥的时候选择了G,但是皮肤也从此变得更加敏感。
我没有用过F,但是网友的使用回馈,精品佛使用效果并不理想。
我走了很多弯路,庆幸的是没有造成多么严重的后果,但是希望亲能够吸取教训,不要让皮肤受损后再进行修复,因为这将是一个漫长的过程。
BTW:该配图是从荆楚网上借用而来,如果造成侵权,请作者联系我,感谢不尽!
缩略版戳这里:第一课:我为什么不建议购买市售护肤产品(缩略版)
如果有任何皮肤问题,可以加微信进行咨询,或者关注知乎专栏:
BASTYR皮肤研究室,或者关注公众号“Bastyr皮肤研究室”。
微信二维码

知乎专栏二维码

“Bastyr皮肤研究室”公众号二维码

==============================
我给亲留一道思考题,能回答出来的亲奖励香吻一个咯 ;)
SK-II神仙水适合什么样的皮肤使用?
温馨提示:在网上随便找的莆田鞋微商很可能是骗子而且不是一手厂家货源,比如微信支付不发货,货不对版不支持退换等常有发生,现在寻找一家可靠莆田鞋厂家货源是一件非常困难的事情,为了解决这个问题我们建立一个叫”货源通“的平台,专门收录一些可靠真实的厂家联系方式厂家微信号免费分享给大家参考,这些厂家是经过我们站审核和缴纳一定广告费用,而且有买家购买过我们才推荐分享出来,还有每周会给每一位商家做评价,如果发现不诚信问题我们会第一时间公布给大家并且马上下架该商家的信息。货源通已经运营几年从没有发生过商家骗子事件,大部分商家已经和货源通合作几年之久,所以从货源通推荐的商家是可靠的。
如果您需要找质量好且价格低的莆田鞋厂家货源建议您加本站客服微信号:1064879863 (长按复制) 她会给你推荐可靠并且有实力的厂家微信号。(加微信后请说要什么产品)
目前我们收集有100多家可靠厂家微信号,覆盖各种奢侈品如:大牌包包、大牌奢侈品鞋子、大牌奢侈男女服装|潮牌|潮服、大牌手表、莆田鞋|潮鞋|运动鞋|休闲鞋|篮球鞋|跑步鞋、奢侈品饰品等等!均是厂家直销哦!
小贴士:为什么一直很多人在购买莆田鞋?购买莆田鞋真正的原因是什么?需要了解这个问题请看我往期发布的文章,点击这里》》》》
温馨提示:如果上面内容出现其他商家的联系方式请不要加更不要交易,因为内容是网络收集整理的,只有这个微信号:1064879863 和下面二维码才是我们的哦(微信名叫货源通),请注意防骗!
下面是其中一家莆田鞋厂家的仓库图片:
下面是其中一家厂家生产细节图片:
下面是其中一家厂家网红实拍上脚图片




如果您需要找质量好且价格低的莆田鞋厂家货源建议您加本站客服微信号:1064879863 (长按复制) 她会给你推荐可靠并且有实力的厂家微信号。(加微信后请说要什么产品)






